邳州信息网

标题: 现在正是湿气重的时候!身体出现这8个信号,你就要注意了 [打印本页]

作者: 笑言天涯    时间: 2022-9-25 08:52
标题: 现在正是湿气重的时候!身体出现这8个信号,你就要注意了











之前听见有朋友吐槽:我这人也不胖呀,上半身看着还行,为啥大腿这么粗?粗就算了,还有这些状况:身体经常会肿;一觉醒来,脸肿得厉害;绵延无力,体内湿气太重;不忍直视肚子上的游泳圈.....
其实,有一种胖,吃得很少但依旧瘦不下来,大肚腩大象腿,不仅穿衣不好看,状态上也会显得有些萎靡不振。运动、节食,甚至吃酵素喝减肥茶啥的都尝试过,可还是瘦不下来。这就是“湿胖”


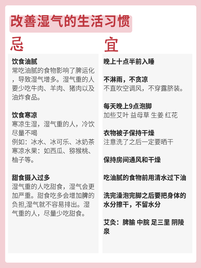
很多人不知道“湿”是从何出来。
身体存在湿气有以下几点原因:
油腻的东西吃多了:消化不了,久而久之堆积成湿。
脾胃消化能力差:即使吃得再少,也消化不了食物。
环境影响:气候潮湿,夏天吃凉的过多,常待在空调房里等等。
都会让人体内有湿气,身体会变得很重、很懒。
归根结底湿气和脾胃是脱不开关系的。


上图给大家推荐了一些祛湿的穴位,下面再给大家推荐一个超赞的食方,巨有用!
八珍糕
材料:山楂、麦芽、山药、芡实、莲子、茯苓、白扁豆、薏仁。一般都用60g。
做法:将以上材料全部打成细粉,然后加上适量蜂蜜,一起用热水揉面,泡发,切成小块或者搓成圆丸,上锅蒸熟就行了。


以上材料都是药食两用的健康食材,而且搭配很巧妙:
山楂 麦芽:消食,对于喜食大鱼大肉的人超级棒;
山药 芡实 莲子:健脾益肾,补虚羸,平时觉得疲倦乏力、容易累的人吃了很好;
茯苓 薏仁 白扁豆:是公认的湿气天敌,不但健脾胃,同时利小便,排湿气。特别是女孩子,要多吃可以祛除体内湿气,消水肿,促进身体废物排出;
每天吃两三块,坚持三个星期~脾胃慢慢补起来,湿气自然就能被排出体外了!
身材和皮肤自然就好了~
最后小贴士:内有薏米,孕妇忌食
不想自己做的朋友可以看这里~商品详情




欢迎光临 邳州信息网 (http://www.pzxxw.com/) Powered by Discuz! X3.4