邳州信息网
标题: 宝马“欺诈”销售曝光 3.15之际车主集体维权 [打印本页]
作者: 盛3632 时间: 2022-3-14 19:01
标题: 宝马“欺诈”销售曝光 3.15之际车主集体维权
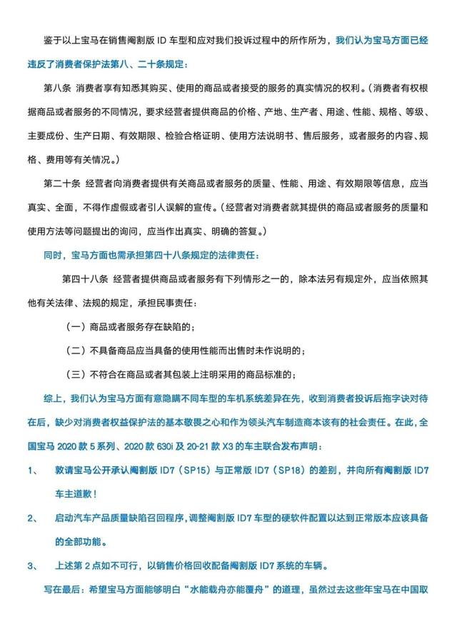
近日,有一百多名宝马车主在网络上发表了一篇联合声明,声明中称2020款宝马5系、630i、20-21款X3配套的车机系统缺少车主手册中描述的远程升级和语音控制等功能,并且在销售过程中还存在故意隐瞒,违反消保法,要求宝马给予车主一个合理的答复。就此问题以宝马5系为首的几款宝马车型迅速登上了各大投诉排行榜的前列。


整件事情其实很简单,宝马此前销售的2020款5系(含进口和新能源)、2020-2021款X3、2020款6系GT、2020款X4车型无论是线上还是线下传播中都宣传的是搭载iDrive 7.0系统车机。

iDrive7.0是宝马第七代人机交互系统,于2018年推出,相比此前的第六代系统更为智能,其中最大的升级就是iDrive7.0拥有了OTA升级,宝马官方称之为RUS(Remote Software Upgrade)。
在2020年年底,宝马宣布将对全球范围内50万辆配备有第七代iDrive系统的汽车进行OTA升级,并将在12月16日开始陆续推送更新,部分购买了2020款5系(含进口和新能源)、2020-2021款X3、2020款6系GT、2020款X4的车主心心念念的等着升级,却是一直没有等到,反而发现自己的车机上不仅没有OTA升级功能,还缺失了很多智能功能,例如语音控制、远程操控等,为此车主们还列出了一份表格。

更离谱的是,车主手册上白纸黑字的写明了车辆具备OTA升级、语音控制等智能互联功能,同时车机系统显示的版本也是ID7版本,为什么实际上却没有ID7的功能呢?

不明真相的车主们于是向经销商和宝马官方反应,最后得出的结论是2020年7月之前生产的车量不具备OTA升级功能,属于阉割版车机。

值得注意的是,车主们在维权过程中在国外网站上找到了一份非常劲爆的宝马集团内部培训材料,材料显示早在2019年8月宝马内部就已经对阉割版和完整版车机的差别进行了详细培训,也就是说宝马内部在车辆销售之时很清楚的知道阉割版车机和完整版车机之间的区别,在销售2020年7月生产的2020款宝马5系、630i、20-21款X3车型时进行了故意隐瞒。

SP18为完整版 SP15为阉割版
值得注意的是,涉及阉割版车机系统的车型均为2020-2021款车型,目前车型均已停售,如果车主们要维权也应该是早就开始维权了,为何都2022年了才开始进行维权呢?
比较巧的是,出行局的友部门里就有一位2020款宝马X3车主,很不幸车机也是阉割版的iDrive 7.0系统,就上述疑问,我从这位车主同事的身上得到了解答。

同事表示,其实有关宝马车机系统阉割问题车主们早已在寻求解决办法,并先后通过多种途径进行了投诉,但宝马官方始终拒不承认存在阉割版iDrive 7.0,一直未给出任何合理解决方案,反而是让经销商对车主们进行私下安抚拖延,部分并不在意这项问题的车主在得到少量的补偿后选择了就此作罢,这为车主们的维权行动带来了一定阻力。

如今,临近3.15消费者权益日,部分车主为维护自己权益选择了在此时间点进行集体造势维权,向宝马官方进行施压,希望借此机会能够让宝马官方正视问题,并给车主们一个合理的解决方案。

目前车主们给出了两种解决方案,前者是要求宝马公开承认阉割版iDrive 7.0和正常版iDrive 7.0的区别,向所有阉割版iDrive 7.0消费者道歉,并且对车辆进行召回,将车辆调整为正常版iDrive 7.0车机系统,并具备所有功能。
第二种方案则是要求宝马以销售价格回收配备阉割版iDrive 7.0系统的车辆。在出行局看来,第二种方案显然是不太现实,而第一种方案同样需要一笔不小的费用,估计宝马同样不会接受,如果车主们不能借此机会让宝马汽车上3.15晚会,那势必将会与宝马展开一场旷日持久的拉锯战。

无论是2020款宝马5系还是另外两款车型,仅是起售价就达到了40万左右,这批车主正是构建宝马销量的中坚力量,相信他们在选择宝马时是因为相信宝马品牌有良好的品质和可靠的信誉度,然而宝马却是用隐瞒销售的手段辜负了宝马车主们的信任,实在是令人心寒。
豪华品牌最为重视的便是口碑,如今宝马的“花招”被揭穿,损失的不仅是这批宝马车主,相信也会因此损失了不少宝马的潜在消费者。靠着发动机和变速箱等核心技术,宝马在内燃机时代的确是有自傲和轻视消费者的资本,但是内燃机时代即将过去,电动化时代正在加速到来,在电动汽车一直难有进展的宝马是时候收起高傲的头颅,好好的正视自己了。
作者: 溃不成军betray 时间: 2022-3-14 19:03
我的20款x3维一缺少的就是远程升级,打电话给官方客服他们还认为是支持,经上报核查发现是真不支持OTA功能,而且有的软件只服务几年过期要交费才能享受。
作者: 老衲要进来了 时间: 2022-3-14 19:04
宝马:爱咋咋地,帮我做宣传了,一点不影响我销量,没空理你们,数钱都数累了
作者: 我爱马天宇啊 时间: 2022-3-14 19:04
本来还在考虑今年底准备换辆宝马X3开开的,看到这个新闻,我是心里没底了,原来一向以优秀品质自居的德国宝马奔驰在咱们中国玩起了花样,砸自己的口碑。欺骗消费者。哎!
作者: 1305538708 时间: 2022-3-14 19:05
宝马车主应该不在乎去4S店升级导航2500左右的费用吧,毕竟比保养一次便宜多了,就是补一次漆也要不止千把块钱吧。你想想,如果能远程升级,宝马损失惨重,况且导航就是用CarPlay,够了,何必这么折腾呢。
作者: 我的信仰是民主 时间: 2022-3-14 19:05
阉割版530,群在哪?
作者: 操SI那群耸领导 时间: 2022-3-14 19:07
我打算下礼拜提5系的,现在看来还是考虑一下吧
作者: 毕子衿 时间: 2022-3-14 19:08
这么多问题,为何宝马车还如此畅销?
作者: 1305538708 时间: 2022-3-14 19:10
进口宝马?国产宝马?
作者: 单李佛 时间: 2022-3-14 19:10
我的正好是7月生产,但是还是老款,估计也是阉割版[捂脸]
作者: A_Port_M 时间: 2022-3-14 19:12
X3怎么看是不是阉割版?
作者: 虎骨汤 时间: 2022-3-14 19:13
宝马越来越差了
作者: 六颗 时间: 2022-3-14 19:14
艹,原来如此,我21款x3没有ota,原来说明书上说有呀。这样必须投诉呀!
作者: 骚年纯情不滥情 时间: 2022-3-14 19:16
正义的媒体朋友:宝马你最近广告投入费用有些少了!我很生气
| 欢迎光临 邳州信息网 (https://www.pzxxw.com/) |
Powered by Discuz! X3.4 |