邳州信息网

标题: 官宣!徐州这11个地方正式命名,看看有你家附近的吗? [打印本页]

作者: 直播邳州    时间: 2022-5-18 16:07
标题: 官宣!徐州这11个地方正式命名,看看有你家附近的吗?
今天,徐州市民政局网站发布了“关于市区部分地理实体命名的公告”。根据《徐州市地名管理条例》有关规定,经市政府批准,对市区以下地理实体进行命名,现予以公告。



具体是哪些地方,被正式命名?往下看。





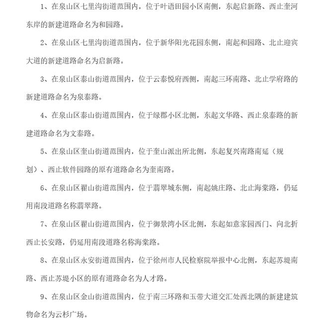
1、在泉山区七里沟街道范围内,位于叶语田园小区南侧,东起启新路、西止奎河东岸的新建道路命名为和园路。

2、在泉山区七里沟街道范围内,位于新华阳光花园东侧,南起和园路、北止迎宾大道的新建道路命名为启新路。

3、在泉山区泰山街道范围内,位于云泰悦府西侧,南起三环南路、北止学府路的新建道路命名为泉泰路。

4、在泉山区泰山街道范围内,位于绿郡小区北侧,东起文华路、西止泉泰路的新建道路命名为文泰路。

5、在泉山区奎山街道范围内,位于奎山派出所北侧,东起复兴南路南延(规划)、西止软件园路的原有道路命名为奎南路。

6、在泉山区翟山街道范围内,位于翡翠城东侧,南起姚庄路、北止海棠路,仍延用南段道路名称翡翠路。

7、在泉山区翟山街道范围内,位于御景湾小区北侧,东起如意家园西门、向北折西止长安路,仍延用南段道路名称海棠路。

8、在泉山区永安街道范围内,位于徐州市人民检察院举报中心北侧,东起苏堤南路、西止苏堤小区的原有道路命名为人才路。

9、在泉山区金山街道范围内,位于南三环路和玉带大道交汇处西北隅的新建建筑物命名为云杉广场。

10、在泉山区奎山街道范围内,位于奎园小区以北、解放南路以西、淮塔东路以南、解放南路以东的新建商务区命名为淮塔地铁商务区。

11、在泉山区火花街道范围内,位于火花农贸市场以东、徐商公路以南的新建居民区命名为天璞花园。

徐视融媒记者:苗倩

编辑:汤倩 戚蓓宁
作者: 饭没了还饿    时间: 2022-5-18 16:08
正式命名以后,就可以合法贴条了??
作者: iceman008    时间: 2022-5-18 16:09
人才路,起名字的很人才,名字起的更人才[呲牙]
作者: 我的信仰是民主    时间: 2022-5-18 16:10
第10条是哪一块没有看明白。
作者: iceman008    时间: 2022-5-18 16:12
徐州市区有的路重名,比如:中山饭店奎河两岸路称玉带东、西街,铜山区也有个玉带路
作者: 倩忆离    时间: 2022-5-18 16:13
奎园小区以北,淮塔东路以南是什么鬼地方?




欢迎光临 邳州信息网 (https://www.pzxxw.com/) Powered by Discuz! X3.4