邳州信息网

标题: 徐州这些地方正式命名 看在你家附近吗? [打印本页]

作者: 直播邳州    时间: 2022-5-20 16:36
标题: 徐州这些地方正式命名 看在你家附近吗?


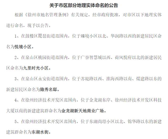
近日,徐州市民政局发布公告,根据《徐州市地名管理条例》有关规定,经市政府批准,对市区以下地理实体进行命名。



1、在鼓楼区琵琶街道范围内,位于臻境小区以北、华润路以西的新建居民区命名为悦境小区

2、在泉山区桃园街道范围内,位于广誉智慧城以西、荷风悦府以北的新建居民区命名为九里时光小区

3、在泉山区永安街道范围内,位于苏堤路以西、淮海西路以南、煤建路以东的新建居民区命名为隐秀名邸

4、在徐州经济技术开发区范围内,位于金龙湖东岸、徐州经济技术开发区科技大厦以南的新建建筑群命名为金龙湖新天地商业广场

5、在徐州经济技术开发区范围内,位于东湖尚璟小区以北、锦华路以东的新建建筑群命名为东湖水街

徐视融媒记者:苗倩

编辑:徐浩 汤倩




欢迎光临 邳州信息网 (https://www.pzxxw.com/) Powered by Discuz! X3.4