邳州信息网

标题: 有徐州!全国260个城市实现“一卡通”互通互联 [打印本页]

作者: 直播邳州    时间: 2023-4-2 14:48
标题: 有徐州!全国260个城市实现“一卡通”互通互联
6月11号国家交通运输部发布消息,2019年将实现260个地级以上城市交通一卡通互通互联,这其中包含徐州市,市民在本地即可办理。

        据了解,徐州市民办理的"江苏交通一卡通",只要卡上带有"交通联合"标志的,就可以在全国范围内,如北京、天津、河北、山西、内蒙古自治区、上海、江苏、浙江等200多个城市的公交、地铁等公共交通上使用。






        在江苏省内,所有城市的公交、地铁等公共交通服务全面支持江苏交通一卡通刷卡支付。目前全省有2401条公交线路、10条地铁线、3条有轨电车线、690个公共自行车站点、6条轮渡线均可使用江苏交通一卡通。






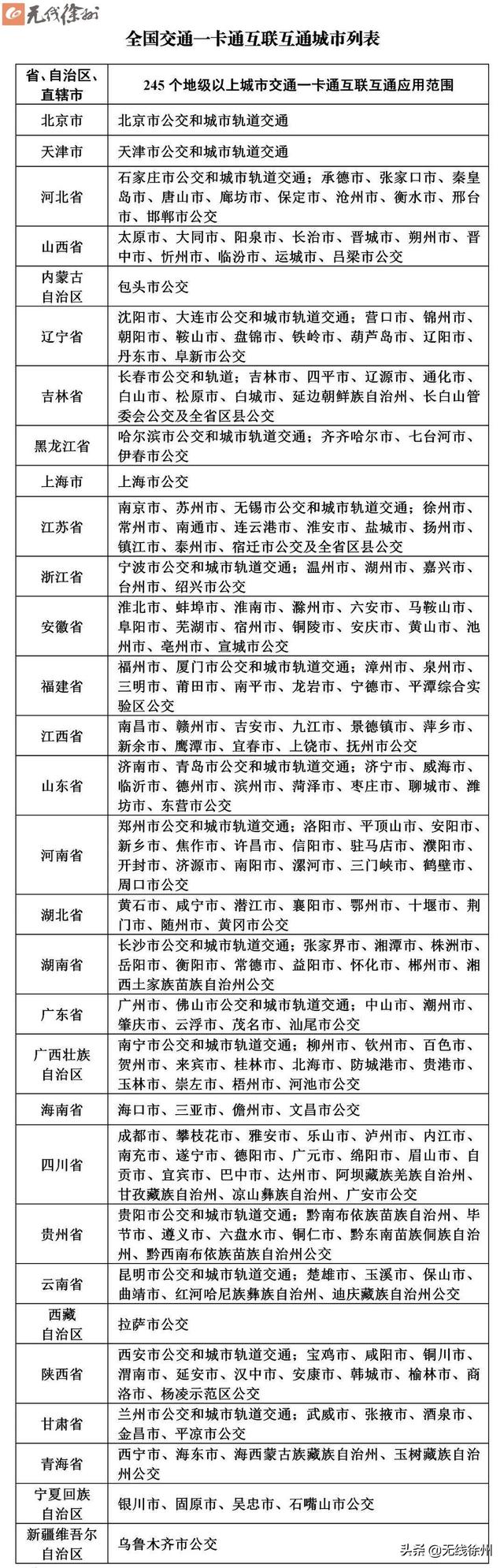
        截至2019年5月,全国共有245个地级以上的城市发行"交通联合"卡,主要业务领域涉及公交、轨道、出租车、轮渡、自行车、城际巴士等多种交通方式。其中,210个城市市区全部公交线路实现互联互通,13个城市轨道线路实现互联互通,35个城市开通了试运行公交线路,总计覆盖全国2.2万条公交线路、52条轨道线路。6月11号,国家交通运输部发布消息,2019年将实现260个地级城市"一卡通"互联互通。






        据了解,早在2015年,徐州市就完成了约1700台公交车、4000余辆出租车升级改造,徐州成为首批加入全省交通一卡通的城市。2016年,江苏省公共交通一卡通又向徐州县(市)区拓展,先后在沛县、丰县、睢宁、新沂、邳州实现了江苏交通一卡通。






        据介绍,还没有办理“江苏一卡通”的市民,可以到古彭大厦四楼、以及蓝天大厦的四楼两处营业厅办理,持“江苏交通一卡通”乘车,公交车可享受七折优惠,地铁也将享受九五折优惠。

        无线徐州全媒体记者 潘璐璐




欢迎光临 邳州信息网 (https://www.pzxxw.com/) Powered by Discuz! X3.4